10月31日,艺术设计与建筑工程系对所有外聘老师发放了《致外聘老师的一封信》。
谢岚主任首先感谢他们对本系发展做出的贡献,她谈到:“学生的学情发生了变化,我们要因材施教,依据“学情”分析,针对学生的特点来授课从而更好地进行课堂教学与管理。学生有学习的热情,较高的情商,但还未养成良好的学习习惯,需要辅导员、专任教师、外聘老师们共同去引导和帮助。”
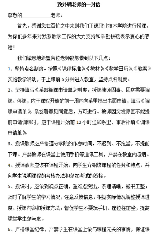
今年是学院队伍建设年,艺建系严抓“队伍建设”,外聘老师也是系教学团队中重要的一支队伍,系领导对此相当重视。在平时的教学中,除了强调教学内容外,还要求加强教学管理和教学环节的设计,在课堂上如何吸引学生,如何培养学生良好的学习习惯。通过给每位外聘老师发放一封信,要求外聘老师规范教学常规、考试考查、教学管理制度等内容,力争能对外聘老师的管理进一步规范。
除此之外,该系建筑装饰群教研组长周卫老师还对新聘任的王奕老师传授了教学经验和教学技巧,王老师当即就表示要和学生加强交流沟通,提高他们学习的兴趣。老师不仅要教会学生书本上的知识,更要教会学生社会的经验,情感的交流。同时辅导员也要加强与外聘老师之间的交流,把班级的情况及时跟他们交换意见,共同维护管理好上课环境。
据悉,艺建系给所有外聘老师发放一封信的行动得到了广大老师的大力支持。他们认为在自己的日常管理教学中有了新的方向与目标,对他们也是一种鞭策。在全院上下积极贯彻落实院长报告中关于队伍建设的精神,艺建系全体教职员工同心同德,开拓进取,力争在新学年的教学管理工作中再上新台阶。


