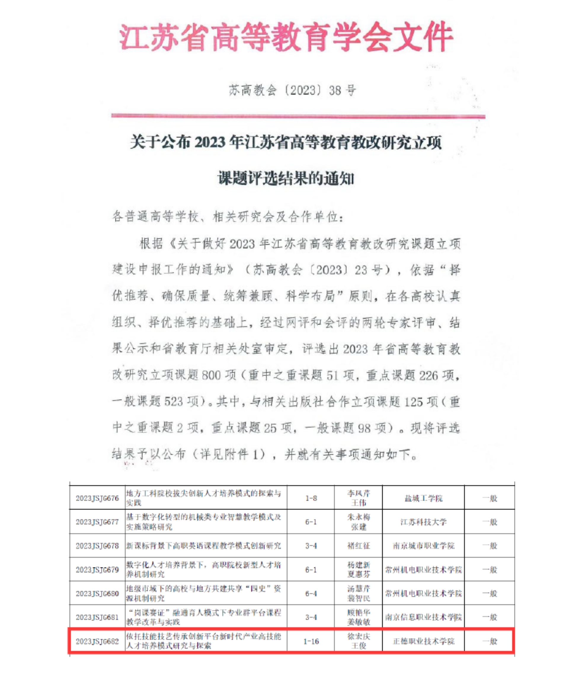
近日,江苏省高等教育学会公布了2023年江苏省高等教育教改研究课题立项名单。经学院推荐、网评和会评的两轮专家评审、结果公示和省教育厅相关处室审定,我院徐宏庆等老师申报的《依托技能技艺传承创新平台新时代产业高技能人才培养模式研究与探索》获得一般课题立项。该课题旨在通过深入研究探索基于技艺技能传承创新平台开展校企协同育人的理论模型和实践途径,为解决传统校企合作模式下人才培养的数量及质量难以满足高技能人才紧缺产业需求,提供切实可行的方案。
我院在近三届江苏省高等教育教改研究课题中均有立项,学院将持续聚焦新时代职业教育改革研究的关键领域和重点问题,深入推进“以研促改、以研促教”,不断提升教师科研能力和教学水平。
